一只鸡的胜利!资本如何重估这只“40天速成鸡”?
红餐供应链指南 · 2026-01-22 10:27:22 来源:红餐网 2571
资本如何重估这只“40天速成鸡”?

过去一年的白羽鸡“很不平静”。
如果用几个关键词来概括2025年的白羽肉鸡行业,答案可能是:熬周期、去产能、格局重塑。
最直观的表现是,白羽鸡价格经历了一轮极具冲击力的波动:前三季度,白羽肉鸡毛鸡价格持续下行,一度让不少养殖户直呼“熬不过去”,而进入四季度,供给收缩的后果开始显现,11月末起鸡价快速反弹,持续到12月连破全年新高,局部市场甚至出现“抢鸡”的紧张情绪。
价格上行迅速传导至产业链下游——鸡胸肉、鸡爪等分割品报价同步抬升,终端零售端的各类鸡肉产品也随之提价,一整条白羽鸡产业链在同一时间段里集体“抬头”。
进入1月,行情并没有像过去很多轮那样“冲高即跳水”,而是转入高位震荡。截至1月9日,主产区山东毛鸡价格维持在3.75元/斤,辽宁白羽肉鸡主流进厂价格4元/斤,高位盘整的态势仍在延续。
价格曲线背后,是产业逻辑的重构。当猪周期在政策约束与资本拉扯间持续探底,生长周期仅40天、饲料转化率极高的白羽肉鸡,已逐渐从“补充性蛋白”走向禽肉产业的核心角色。
资本与产能的流向,也在随之发生变化。
白羽鸡被重新押注
过去几年,中国养殖业并不缺“热点”,但真正让资金、产能和长期规划同时发生偏移的品类并不多。白羽肉鸡,算是其中一个。
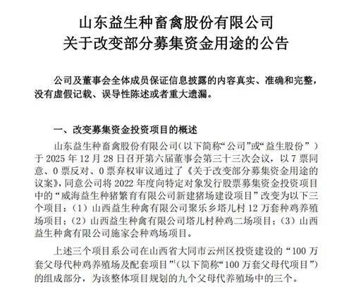
2025年底,益生股份发布公告称,拟将2022年定增募集资金中原计划用于种猪项目的1.89亿元,转投至山西大同的三个父母代种鸡养殖场项目。

△图源:益生股份
公告中,益生给出的背景判断十分明确:当前生猪产业仍处在产能阶段性偏高的状态,价格波动加剧,政策层面对新增产能的约束持续强化,行业整体面临更高的不确定性。在这样的环境下,继续推进新增种猪项目,已不再具备原先设想中的安全边际。
对于一家长期深耕畜禽种源的企业而言,这更像是在不同肉类品种之间,重新衡量风险、周期与可控性的结果。相比生猪产业反复拉扯的周期节奏,白羽鸡所呈现出的生产周期更短、调整更快、供给可控性更强的特征,让其成为相对更容易下注的那一端。
这一选择并非孤例。
过去两年,一批大型猪企终止了原计划新建或扩建的猪场项目,转向更具安全边际的资产——肉鸡业务。
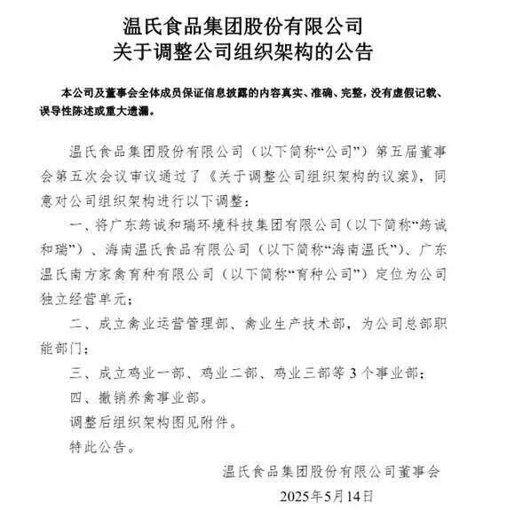
与此同时,在2025年5月,温氏发布公告,撤销原养禽事业部,新设三个事业部,肉鸡业务在组织架构中的权重被进一步拉高。

△图源:益生股份
从对外表述看,温氏依然坚持“猪鸡双轮驱动”的整体战略不变,但如果把视角放在新增投入和战略探索的侧重,可以看到一条清晰的分工:生猪更多是在既有规模上做降本、稳产和风险对冲;而肉鸡,则被用来承载诸如食品化、品牌化、乃至出海等更具进攻性的增长尝试。
在猪与鸡这两个同样高度周期化的品类之间,企业开始做出更精细的取舍。而要理解这一取舍,首先需要回答一个更基础的问题——白羽鸡,究竟是一个怎样的品类。
在中国餐饮和食品加工体系中,用于规模化生产的“食品级用鸡”大致可以分为三类:
一类是白羽肉鸡,从进雏到出栏大约40–45天,生长周期短、成本低,是炸鸡、汉堡、预制菜中最常见的原料,也是肯德基和麦当劳等连锁快餐的“御用鸡”;

△图源:图虫创意
一类是黄羽鸡,又称三黄鸡,生长周期通常在65–120天不等,肉质风味更突出,更多出现在白切鸡、黄焖鸡、清炖鸡等传统餐饮和现制菜中;
还有一类是体型更小的817小白鸡,单只规格更均匀,既不像白羽鸡那样强调分割加工,也不像黄羽鸡那样走风味路线,更多被用于烧烤、卤味以及需要整只或半只售卖的场景。
在这三者之中,真正同时在规模、成本与标准化三条线上胜出的,只有白羽鸡。去年9月,微博有个热搜是“中国每年吃掉约70亿只白羽肉鸡”,而事实上据农业农村部数据,2024年,专用肉鸡总出栏数量143.66亿只,其中白羽肉鸡出栏量已经达到85.5亿只,占比近60%。
同时白羽鸡出肉率较高,在单位造肉所需饲料成本上的优势也更为明显。简单来说,在“用最少饲料、最短时间造出1公斤肉”这件事上,白羽鸡几乎没有对手。
它不仅是快餐、预制菜体系的基础原料,也是禽肉行业在讨论产能、周期与供给安全时绕不开的核心变量。
更重要的是,白羽鸡自身的产业条件也在发生变化。长期以来,中国白羽肉鸡祖代引种高度依赖海外,行业对国际禽流感和贸易政策的敏感度极高。但近几年,随着国产自繁体系逐步建立、引种结构不断优化,白羽鸡在中长期供给安全上的不确定性正在下降。
前不久,在吉蛋堂、蛋亲堂携手粤港澳大湾区(广东·惠州)绿色农产品生产供应基地共同主办的“第四届国际蛋食品博览会”上,红餐供应链指南也看到,像圣迪乐这种主打鸡蛋产品的企业,近几年也在强化种鸡养殖、繁育业务,该品牌在四川省广元市投资建设了国内单体最大非笼养蛋鸡养殖基地,项目已于2025年11月正式投产。
从某种意义来看,白羽鸡并不是“突然变重要”,而是在多重变化的叠加下,被重新推到了舞台中央:猪周期的反复拉扯,放大了鸡肉相对可控的优势;食品工业和连锁餐饮的扩张,提高了对白羽鸡的依赖度;而种源国产化的推进,则抬升了这一赛道的长期安全性。
当资本开始从猪转向鸡,当龙头企业在种鸡端持续加码,白羽肉鸡也值得被系统性重新审视。
被价格“放大”的周期回摆
白羽鸡真正被大众感知到,其实是从价格开始的。
过去一年里,白羽鸡价格经历了剧烈起伏。

△图源:钢联数据
开年就是波极端行情,春节后因市场需求的恢复相对缓慢,供给过剩,财联社当时曾报道,山东部分区域的毛鸡收购价跌至10元4斤,为近5年来最低。
在小幅反弹后,7月初山东毛鸡价格再度跌破3元,这意味着,对养殖户而言,每出栏一只鸡,账面都要倒贴。毛鸡价格持续低位运行,养殖端利润空间被不断压缩,行业内部对后市的情绪逐渐转向谨慎。彼时,“鸡不赚钱”几乎成为行业共识。
这种下行并非完全出自需求骤降,而更像是多重因素叠加下的结果:前一阶段产能释放偏快,终端消化节奏放缓,价格在惯性中被一路压低。
转折点出现在8月,在此前长时间低价的挤压下,供给端的收缩开始集中显现。毛鸡价格在短时间内快速上行,山东部分地区涨幅显著,毛鸡价格最高飙升至3.7元/斤,益生股份和民和股份的鸡苗报价,更是从1.5元/只涨至4.2元/只,依然供不应求。

△图源:招商证券
随后,价格并未沿着单一方向继续上行,而是重新回到震荡区间。直到11月末,随着前期供给收缩效应进一步传导,白羽鸡价格再次启动一轮持续拉涨,并在12月刷新年内高点,部分区域甚至出现加工端集中抢鸡的情况。

△图源:钢联数据
这一轮从低谷到反弹的切换速度之快,超出了不少从业者的预期,也让白羽鸡行业的波动性再一次被放大呈现。
从供给端看,白羽鸡产业链上游的种鸡、父母代环节,本身就具备明显的周期属性。此前海外禽流感反复,对祖代引种节奏形成扰动;而国内自繁体系虽已逐步补位,但从扩繁到真正形成商品代供给,仍然存在客观时间差。这意味着,当下游价格信号发生变化时,供给端很难做到即时响应。
与此同时,前三季度低价运行对养殖端补栏意愿形成了明显抑制。一旦价格快速反弹,供给侧很容易在短期内出现“跟不上”的情况。
因此,当价格在8月出现快速反弹时,供给端并未同步跟上,阶段性紧张被迅速放大;而在随后价格回落的过程中,前期形成的补栏行为又逐步释放,使得行情重新进入震荡区间。
涨得快、回调慢,这种供给弹性的不足,使得白羽鸡在全年呈现出多次急拉与回摆交替出现的状态。
需求端的变化,则进一步放大了这一波动。
在餐饮连锁、炸鸡品牌、预制菜等高度工业化场景中,白羽鸡已经成为不可替代的基础原料。当原料价格波动加剧,成本压力就会很快传导至下游。近一两年,部分连锁餐饮品牌通过菜单调价、缩小份量等方式对冲成本压力,本质上也是对白羽鸡价格波动的一种被动响应。
相比之下,黄羽鸡更多受制于消费场景与区域偏好,需求弹性更大,对整体产业波动的放大效应有限。在当前阶段,真正牵动价格中枢的,仍然是白羽鸡这一工业化程度最高的品类。
也正因如此,这一轮从深度下行到快速反弹的切换,某种程度上并不能简单定义为“异常行情”,而是白羽鸡产业链运行特征的一次集中呈现:供给端存在时间差,需求端具备刚性,而中间环节对价格信号的传导效率极高。当多个变量在短时间内叠加,价格波动就容易被迅速放大。
从结果看,12月的持续拉涨让白羽鸡重新回到产业视野中心;但从过程看,这更像是一轮周期内部的回摆,而非单向趋势的明确开启。对于行业而言,真正需要被反复校准的,是如何在高波动环境下,重新理解产能节奏、库存管理与风险边界。
在波动中寻找确定性
2025年这一轮行情也揭示了一点:白羽鸡并没有“变得不稳定”,而是它的运行逻辑正在被更多人看清——波动依然存在,但形态正在发生变化。
短期来看,高位与震荡或将成为常态。
白羽鸡价格对供需变化的反馈速度极快,但供给端的调整存在天然滞后,这决定了行情很难沿着单一方向运行。与猪周期那种“大起大落、集中出清”的模式不同,白羽鸡更像是一门高周转的工业化生意:价格会在阶段性错配中迅速拉升,也会在供给修复后回落,但整体围绕成本中枢反复摆动。押注单边行情的确定性正在下降,对节奏的判断反而更重要。

△图源:图虫创意
中长期看,供应端正在变得更可控。
种源国产化、自繁体系推进,以及行业集中度的缓慢提升,正在削弱白羽鸡对单一引种渠道和分散产能的依赖。
当小规模养殖主体的生存空间被不断压缩,资源就会逐步向具备资金、管理和抗风险能力的企业集中。这种集中并不会消灭周期,但会让供给端的调整更加有序,极端失衡的概率相对降低。
值得注意的是,禽流感仍是需要持续关注的外部变量。
近期,波兰和美国部分地区分别爆发高致病性H5N1和H5N5禽流感,法国诺尔省和阿摩尔滨海省也爆发了高致病性H5N1禽流感。对于依赖海外引种的企业而言,这类事件往往直接影响引种安排。
以益生股份为例,其在投资者互动平台透露,受法国阿摩尔滨海省禽流感影响,原定于1月下旬的2批引种计划已暂停,具体恢复时间尚不确定。
从短期看,祖代白羽肉种鸡引种受阻可能对后续父母代供给节奏形成扰动,尤其是在需求回暖阶段,容易放大局部紧张情绪。但从中长期看,随着国产自繁比例提升,这类事件更多影响的是成本结构和补栏节奏,而非造成实质性的“断供风险”。
换言之,禽流感仍是变量,但已不再是决定性变量。
回到生意本身,在餐饮连锁、炸鸡、预制菜等高度标准化场景中,白羽鸡仍是单位蛋白成本最低、稳定性最强的动物蛋白原料之一。相比猪肉,其生长周期更短、供给调节更灵活,也更适配食品工业的规模化需求。
这也是为什么,即便价格反复震荡,白羽鸡仍然是餐饮供应链中很难被替代的基础品类。
说到底,白羽鸡的确定性从不来自价格本身,价格仍会起伏,真正拉开差距的,将是企业在波动中的应对方式,而不是对趋势的单点押注。
写评论
0 条评论