《云贵火锅发展报告2026》:赛道进入多元细分、融合创新阶段,锅底创新受关注
红餐产业研究院 · 2026-04-21 09:17:55 来源:红餐网 3889
近年来,一批地方特色火锅迅速崛起,其中云贵火锅表现亮眼。为深入了解我国云贵火锅的发展现状,红餐产业研究院联合美鑫餐调发布了《云贵火锅发展报告2026》。
随着消费者对健康食材、独特风味和情绪价值的关注度不断提升,自带“山野气息”与“民族风情”的云贵火锅成为餐饮市场的焦点。
近年来,云贵火锅在多个社交媒体平台上的热度持续攀升。截至2026年3月,抖音、小红书等平台上,“贵州牛肉火锅”“酸汤火锅”“野生菌火锅”等相关话题的浏览量已突破数十亿次。
那么,当下我国云贵火锅赛道的现状如何?有哪些发展动向?未来的发展又面临哪些机遇和挑战?为此,红餐产业研究院联合美鑫餐调发布了《云贵火锅发展报告2026》。以下为报告的部分内容展示。
01.云贵火锅热度持续高涨,2026火锅市场规模预计将达160亿元
云贵火锅凭借鲜香酸辣的独特味型,契合了当下消费者对健康、刺激性风味与情绪价值的需求,成为火锅品类中增长韧性较强的重要细分赛道。
红餐大数据

门店数量方面,根据红餐大数据,截至2026年3月,全国云贵火锅门店数约为1.7万家。结合2023年到2025年的数据来看,在各线级城市中二线城市的云贵火锅门店数最多,但随着近两年品牌扩张进程的进一步加快,一线及新一线城市的云贵火锅门店数占比有所上升。
从具体城市的门店数来看,贵阳、昆明作为品类发源地,门店数领跑全国。与此同时,重庆、成都等西南重镇以及金华、宁波、上海等华东城市表现亮眼,反映出云贵火锅在不同线级城市均展现出良好的适配性与市场接受度。

在人均消费方面,云贵火锅品牌的人均消费分布广泛,从40元到100元以上的价格带均有品牌分布,这种丰俭由人的特点使得云贵火锅能够同时满足消费者的多样化需求。

02.依托丰富的资源与高辨识度的特色,云贵火锅构建起品类竞争力
云贵火锅之所以能在竞争激烈的火锅市场中脱颖而出,其核心优势在于独特而富有层次的锅底风味、极具地域特色的原生食材,以及丰富且适配度高的菜品组合。
1.云贵火锅锅底风味丰富,酸辣鲜香均有代表
在锅底风味方面,云贵火锅的锅底丰富多样,依据主导风味、烹饪工艺和核心食材可大致将云贵火锅锅底分为以下4大类:酸味主导型锅底、鲜味主导型锅底、香辣/复合味型锅底、其他特色及创新锅底。

其中,以酸味为主导的锅底长期占据主流地位。然而,随着市场快速发展,云贵酸汤火锅正面临品质良莠不齐、产品同质化严重等问题,难以匹配消费者多样化与品质化的需求。当前,云贵火锅品牌普遍存在酸汤锅底风味单一、地域特色挖掘不足等痛点。
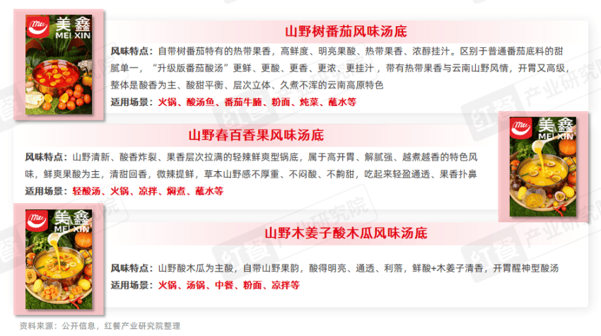
作为汤底领域的专业企业,美鑫餐调率先洞察到这一痛点,创新推出果味酸汤锅底系列产品,旨在以风味创新与工艺突破,为云贵酸汤火锅注入新的活力与价值。

红餐产业研究院了解到,该系列汤底深度融合云贵地域特色食材,如树番茄、百香果、酸木瓜与木姜子,不仅充分挖掘了本土风味资源,更在传统酸汤基础上实现了口味层次的创新突破,将酸汤的价值推向了新的高度。

2.依靠丰富物产基础,云贵火锅在特色食材应用方面具有差异化优势
在食材应用方面,云贵火锅通过充分利用当地的资源优势,将大量小众野菜、珍稀菌菇及特色香料引入锅底制作、涮煮食材以及蘸水调料。云贵地区特色食材的多样化应用不仅强化了品牌的差异化竞争力,更迎合了现代消费者对健康养生与原生态体验的追求。

其中,蘸水调料在云贵火锅中的地位尤为重要,“火锅七分鲜,全靠蘸水添”这句俗语在云贵地区广为流传。然而,随着云贵火锅走向全国市场,许多品牌在经营中普遍面临蘸水出品不稳定、风味同质化、创新迭代缓慢等痛点。

在火锅消费体验持续升级的当下,消费者对蘸水调料的关注度日益提升,已不再满足于传统选择,而是期待更具创新性、新鲜感与风味层次的产品。
美鑫餐调洞察到这一趋势,依托其庞大的味型库与敏锐的市场洞察,针对云贵地域特色蘸水进行了深度改良与标准化,针对性推出了云贵火锅蘸水一站式解决方案,其中包括多款创新味型的蘸水,如糊辣椒折耳根酱、云南百香果蘸水、傣味柠檬酸辣蘸水等。

据了解,该系列产品一方面能够精准适配山野风火锅、野菜火锅、云贵酸汤火锅等火锅消费场景,另一方面也能兼顾凉拌菜调料、水煮/白灼/清蒸类蘸食、烤物炸物蘸食、拌粉/拌面调料等用途,帮助餐饮品牌丰富小料台、打造差异化风味体验,实现“一料多用,一料多能”的运营效率与风味价值双提升。
3.凭借独特的地域资源优势,云贵火锅构建起丰富多元的产品矩阵
在菜品组合方面,云贵火锅凭借其独特的地域资源优势,在配菜、小吃、饮品等产品维度持续推陈出新,构建了比其他火锅品类更为丰富多元的产品矩阵。
红餐产业研究院监测的10个云贵火锅样本品牌在2025年共计推出约120款新品,其中火锅配菜类占比最高(33.9%),其次为饮品类(16.1%)、小吃类(15.3%)和甜品类(10.2%)。

值得注意的是,在红餐产业研究院监测的50个火锅样本品牌中,除云贵火锅自身外,另有20%的品牌在2025年也推出了具有云贵特色的新品。这一现象不仅印证了云贵风味强大的市场吸引力与品类渗透力,也进一步表明云贵火锅在产品组合创新方面仍具备可持续挖掘的深厚潜力。
03.云贵火锅细分赛道呈现多元化趋势,地域特色有待进一步挖掘
在云贵火锅赛道下,云南火锅近年来得益于云南菜早期出圈奠定的广泛认知基础,发展速度较快;而贵州火锅则凭借“村超”等社媒话题热度飙升,以高性价比与烟火气氛围占领消费者心智,两者形成了各具特色的错位竞争格局。
1.云南火锅:以“山野之鲜”为灵魂,展现多元融合的“汤菜”艺术
云南火锅充分挖掘“植物王国”资源,形成了以“鲜”为核心的风味内核,其本质是讲究慢火熬煮与天然香料提鲜的“汤菜”艺术。
一方面,这种原汁原味的烹饪方式体现了对自然馈赠的尊重;另一方面,云南火锅在发展过程中也结合了各个民族的饮食智慧不断进行融合创新,体现了多民族的文化底蕴。
依托26个民族和各地州的多样性,云南火锅逐渐发展出多元的火锅品类,这些特色火锅各有独特之处,在锅底与食材搭配上具有极强的延展性,为云南火锅品牌创新提供了源源不断的灵感。

其中,菌菇火锅和酸菜火锅近年来热度较高,分别跑出了一批代表品牌。在菌菇火锅赛道中,如芸山季云南野生菌火锅、菌彩野生菌火锅、蘑界野生菌石锅鸡等,它们以“山野之味”和“清淡养生”的独特价值,引领健康餐饮新风尚。

在酸菜火锅赛道中,如滇翁、滇牛等品牌通过标准化运营,在短时间内实现了门店数量的爆发式增长,引领该细分赛道进入快速扩张期。

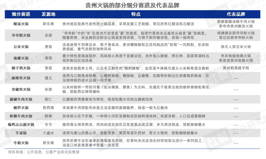
2.贵州火锅:以“发酵之酸”为灵魂,散发生猛质朴的江湖气息
深植于“以酸代盐”的民间智慧之中,贵州火锅以天然发酵的酸汤为风味核心,其极具辨识度的酸辣味型为消费者提供了强成瘾性的味觉记忆。
此外,不同于云南火锅普遍以稀缺食材为卖点,贵州火锅所使用的原料大多源于当地的家常食材。近年来,得益于贵州火锅的烟火气及高性价比,该赛道也诞生了一批发展势头较好的品牌,如黔家婆酸汤鲜牛肉火锅、钱摊摊安顺夺夺粉火锅、笔记安顺夺夺粉火锅等。
在细分赛道上,酸汤锅底是大多数贵州火锅的共性特征,以锅底中融合的不同特色食材来分,可以将贵州火锅进一步细分,如夺夺粉火锅、豆米火锅等。此外,贵州特色火锅还包括地摊火锅、辣子鸡火锅、麻辣鱼火锅等。

其中,一批具有鲜明贵州地域特色的酸汤火锅品牌迅速崛起,在产品创新、空间体验与营销传播等方面形成了独特的商业模式。
以创立于2023年的“黔家婆酸汤鲜牛肉火锅”为例,其通过产品方面的口味改良与供应链建设、沉浸式的民族特色就餐体验与常态化的内容营销这三者的协同,在竞争激烈的火锅市场中建立起可持续的差异化优势,也为贵州酸汤品类的全国化发展提供了可借鉴的路径。
红餐大数据显示,截至2026年3月,该品牌在全国拓展超270家门店,展现出强劲的发展势头。

结 语
虽然云贵火锅近些年来发展势头较好,但是也存在着品牌同质化严重、缺乏头部领军品牌以及被其他赛道蚕食市场份额等问题。展望未来,云贵火锅将呈现出地域特色持续深化、标准化效率不断提升以及消费场景不断扩展的趋势,这些值得云贵火锅品牌关注。
本文转载自红餐智库(ID:hongcanzk),作者:红餐产业研究院。
写评论
0 条评论