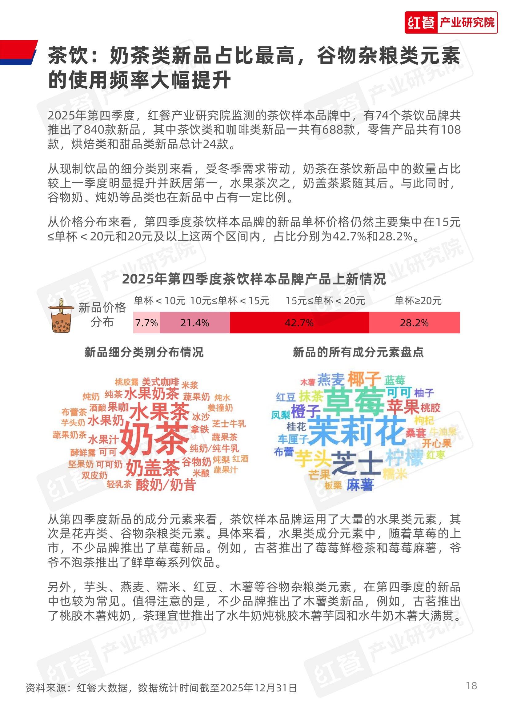
报告下载 分享
餐饮行业季度观察报告(2025年Q4)
2026-01-29
中国餐饮供应链研究报告——澄明牛肝菌山珍汤料应用方案
2026-01-27
中国连锁加盟商业发展白皮书2026
食品与餐饮连锁企业采购行情月度参考(2026.01)
2026-01-21
微信扫码添加
添加微信
199-6625-2467
欢迎您的来电
拨打电话
返回顶部
联系人:黄小姐
联系电话:19195563354